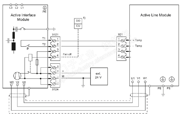
ALM整流器高温报警怎么写到PLC中,就是说如果整流器的风扇出现故障时,监控画面上要有提示及时处理故障,防止整流器进一步升温停机。
最佳答案
你说的风扇是AIM吧,如果故障CU肯定报警了,PLC读CU的状态就可以了。
图片说明:
提问者对于答案的评价:
谢谢你 我想在问下PLC读取的状态字中哪一位表示ALM的温度呢?
专家置评
可通过starter软件把参数r35连接到S120变频器的状态字中,从PLC中读取温度数值。
原创文章,作者:more0621,如若转载,请注明出处:https://www.zhaoplc.com/plc128532.html

微信扫一扫
支付宝扫一扫