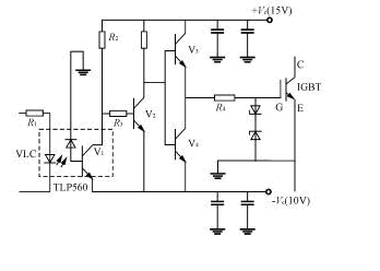
我再网上看到很多驱动图,是不是都画错了啊,我觉得V3,V4怎么可能不导通
图片说明:
最佳答案
这个图是存在问题,你已经也看到了。
这个V3/V4必须其中一个是NPN(pnp),如果2个特性一致是无法让IGBT双基极晶体管导通的。
准确地讲应该是V4是PNP结型晶体管。
这样的电路其目的是为了加快IGBT的导通速度,这里不做详细说明。
提问者对于答案的评价:
谢谢
最佳答案作者回复:
你可以参考一些类似的驱动集成电路内部电路图。
原创文章,作者:more0621,如若转载,请注明出处:https://www.zhaoplc.com/plc134462.html

微信扫一扫
支付宝扫一扫